2023年初,延迟退休消息引发热议,人们对何时退休、如何养老等话题进行了激烈讨论,2023年政府工作报告也将加强养老服务保证作为政府工作重点,这背后的主要原因是中国老年化程度进一步加深的同时,即将迎来“退休潮”。2022年底,新中国成立以来最大一波“婴儿潮”陆续到达退休年龄,预计“十四五”期间新退休人数将超过4,000万人。面对快速增加的老年人口,养老产业迎来快速增长期。
本报告的研究范畴限定为商业养老,即以盈利为目标的养老产业。
发展环境
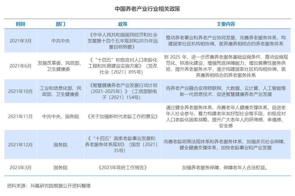
政策端:为提升老年人养老幸福指数,国家积极鼓励养老产业全方位发展
为应对人口老龄化现象,国家通过政策定调,在十九届五中全会提出“实施积极应对人口老龄化国家战略”。此后,国家陆续出台系列政策鼓励银发经济发展。2021年3月,《中华人民共和国国民经济和社会发展第十四个五年规划和2035年远景目标纲要》提出推动养老事业和养老产业协同发展,养老事业指政府提供公共服务、基础设施、公共物品,是公众性福利;养老产业指盈利性满足老年人物质文化生活的养老服务和产品,养老事业为老年人提供基础性兜底服务,而养老产业则顺应消费升级趋势,满足个性化、高品质养老需求。此外,2023年政府工作报告提出,积极应对人口老龄化,发展社区和居家养老服务,切实推动老龄事业和养老产业发展。随着老年人口逐渐增加,仅依靠政府性养老事业已难以支撑,国家推出系列政策从税费、用房、水电成本等多方面提供支持,推动符合老人需求的商业养老服务发展,共同保证老年人晚年生活。

需求端:人口老龄化进程加速,养老需求提高
国家统计局数据显示,2021年,中国60岁以上人口占比达18.9%,65岁以上人口占比超14%,这意味着中国正式步入深度老龄化社会。此外,由于少子化、寿命延长和人口迁移等因素,中国老龄化进程将继续加快且难以逆转,预计到2035年左右,60岁及以上老年人口将突破4亿,在总人口中的占比超30%,中国将进入重度老龄化阶段。老年人群的增多推动养老需求激增。此外,少子化导致家庭人口结构变小,抚养老人压力变大,年轻人难以有足够精力照顾老人,需寻求外部养老服务支持。

发展现状
产业链结构:中游各细分行业以上游基础材料为支撑,为老年群体提供服务与产品
上游:产业链上游主要包括医疗设备器械、食品与药品等支撑养老产业的基础材料。设备器械由智能硬件、康复辅具、医疗器械和监护设备等组成。其中,智能硬件以新兴技术解决专业照护问题,可缓解居家养老监测难和社区养老、机构养老成本高的痛点,是未来重点发展方向之一,以可穿戴健康管理类设备、家庭服务机器人为代表。食品与药品包括保健品、药品、特殊膳食等,保健品和特殊膳食可调节人体机能,正成为越来越多人预防疾病、保持身体健康的重要选择。
中游:养老服务、养老地产、养老金融、老年护理、老年旅游等细分产业构成养老产业链中游,覆盖老年人衣食住行及医疗等方面需求,具体细节分析见下节。
下游:养老产业链下游主要是有消费需求的老人。Wavemaker数据显示,现阶段的老年群体喜欢参与各类社交活动,人均参加5种休闲活动,且96%老人日常使用智能手机,喜欢热闹,热爱生活,对自己生活质量有一定要求,消费力旺盛。

细分产业:行业分类垂直且细分,覆盖衣食住行及医疗等需求
养老地产。随着老年人口增多,子女赡养压力增加,传统居家养老开始难以覆盖老年人的基本生活、医疗需求,社区居家养老将成为既符合中国人重视家庭理念,又满足护理服务需求的新型养老模式,是居家养老的未来主要发展方向。为满足居家养老条件,专为养老设计的服务型住宅成为未来养老地产的重要业态。除覆盖基本的住宿、日常生活功能外,服务型住宅还兼具医疗、康养、文娱等功能,将住宅、养老、社交相结合,满足老年人基础需求的同时,丰富其生活。目前,养老地产行业主要参与者包括传统养老机构、房地产商和保险公司;主要盈利模式包括销售、持有、租售并举、会员制等。
老年护理。我国老年护理行业面临较大的供给缺口。一方面,老年人随着年龄增加,身体机能逐渐下降,护理需求增加,国家卫健委数据显示,目前我国失能、部分失能老年人约4,000万,北京大学研究显示,2030年我国失能老人将超7,700万;另一方面,我国护理行业设施和专业人员相对不足,国家卫生健康委数据显示,截至2022年,全国养老服务床位数达822.3万张,远低于国际通行数量和国内市场需求。未来,随着我国愈发重视养老护理人才培育与养老服务机构和床位数的不断增多,我国护理市场将迎来新发展。

老年旅游。随着生活水平提高和消费观念变化,旅游逐渐成为休闲时间较多的老年人生活中重要的文娱方式之一。《中国中老年人旅游消费行为研究报告》显示,超八成老年人愿意去旅游;在携程平台上,截至2021年10月,60周岁及以上的注册用户数量同比增长22%,订单量同比增长37%,老年旅游需求强劲。此外,旅行社等行业参与者开始针对老年人需求设计适配产品,如旅行专列、康养旅游。未来,随着旅游产品愈加多元化、个性化,商业模式更为丰富,旅游景点适老化配套设施逐步完善,老年旅游市场规模将进一步提升。中国旅游报数据显示,预计到2050年,老年人口旅游消费总额将达2.4万亿元以上。

发展展望
老年群体愈发受到重视,我国养老产业市场规模持续提升
为应对加速老年化社会,养老已被提为“十四五”时期重要工作,国家愈发重视老年人口。市场上将出现更多具有针对性的服务与产品,满足不同身体状况、经济水平及爱好的老年消费需求。养老产业不仅局限于福利性政府项目,将包含更多商业化专业项目,产业具有广阔发展空间。艾媒咨询数据显示,2021年中国养老产业市场规模达8.8万亿元,预计到2027年,产业规模将突破20万亿元。

建立精神乐园,更多细分市场仍有待挖掘
除传统养老细分产业外,老年人对美好生活的期盼和丰富老年生活的驱动力,让老年再就业、老年大学等银发经济新增长点被发掘。随着中国人均寿命和健康水平逐年提升,部分低龄老人有体力、经验、能力进行再就业,丰富自身业余生活的同时,获取更多收入,减轻养老压力。但目前,我国老人再就业市场仍不健全,适合低龄老人的职位较少,且缺乏保障制度。未来,随着老年再就业平台的搭建和国家出台系列政策规范、宣传,老年人就业将成为一种新常态。此外,3月3日,国家老年大学正式挂牌成立,标志着老年教育行业发展步入正轨。近些年,老年人的业余生活愈加丰富多彩,除传统的跳舞、旅游、棋牌等,学习新技能、新知识也成为越来越多老年人的选择,推动更多企业进入老年教育行业,为老年人提供更丰富的课程选择。